Notice: Undefined index: catid in /www/wwwroot/gbsrobot.com/html/mobile/include/article.inc.php on line 7 Notice: Undefined index: group_show in /www/wwwroot/gbsrobot.com/html/mobile/include/article.inc.php on line 13 Notice: Undefined index: group_show in /www/wwwroot/gbsrobot.com/html/mobile/include/content.inc.php on line 10 特种机器人行业发展动态分析:特种机器人技术突破,市场规模高速增长行业资讯工博士智能制造网
特种机器人
 
特种机器人行业发展动态分析:特种机器人技术突破,市场规模高速增长

2023-01-31497智研产业研究院

一、政策:国家政策的大力推动,有利于特种机器人不断向好发展

特种机器人因其特殊优势,吸引许多国家和地区对其投入和支持。在我国,为了推动特种机器人的发展,相关部门发布一系列政策,例如在2022年中华人民共和国国家发改委和改革委员会发布的《“十四五”扩大内需战略实施方案》中,提到要加快研发智能教学助手、医疗机器人等智能化产品。同年11月,在《关于印发进一步提高产品、工程和服务质量行动方案(2022—2025年)的通知》中,提高轮椅、助行机器人等康复辅助器具智能化程度,丰富助视、助听和辅助阅读类产品供给。

二、发展现状:特种机器人应用场景广泛,其需求量保持较高的增长态势

近年来,随着科学技术的飞速发展,特种机器人的发展非常迅速,新的机型不断问世;整机性能不断提高;应用领域越来越广泛,已经涉及到军用、医疗、物流、农业、护理、康复、电力、建筑、救援等领域。其应用领域不断拓展,导致特种机器人的市场需求潜力巨大,据统计,在2017-2021年间,我国特种机器人需求量呈现逐年上升的状态,从2017年的10630台增加到2021年的26856台。

三、企业格局:企业营业收入上升幅度明显,研发投入的费用不断升高

随着特种机器人产业的发展,行业市场竞争的程度日益加剧,其中,亿嘉和主要从事特种机器人产品的研发、生产、销售及相关服务;中信重工拥有国内领先的特种机器人研发及产业化基地,为中国特种机器人行业龙头企业。从企业营业收入来看,在2017至2021年间,亿嘉和和中信重工的营业收入逐年上涨。由于企业对研发投入的重视,为了提高行业竞争力,加大对特种机器人的研发投入力度。

四、发展趋势:关键核心技术的逐步突破,特种机器人行业迎来需求爆发的机遇期

特种机器人可以代替人们在危险、复杂的环境中进行危险作业,因而人们对特种机器人有着突出的需求,其应用市场持续扩展。但是,由于其所处的环境变得更为复杂与极端,传统的编程式、遥控式机器人由于程序固定、响应时间长等问题,难以在环境快速改变时作出有效的应对。为此,需要加强核心技术领域的突破,让特种机器人对环境的适应程度不断增强,能够有效的在复杂的环境中做出相应的改变,进而推动特种机器人在众多行业领域都具有广阔的发展前景。

关键词:特种机器人、关键技术、企业格局、发展趋势

一、政策:国家政策的大力推动,有利于特种机器人不断向好发展

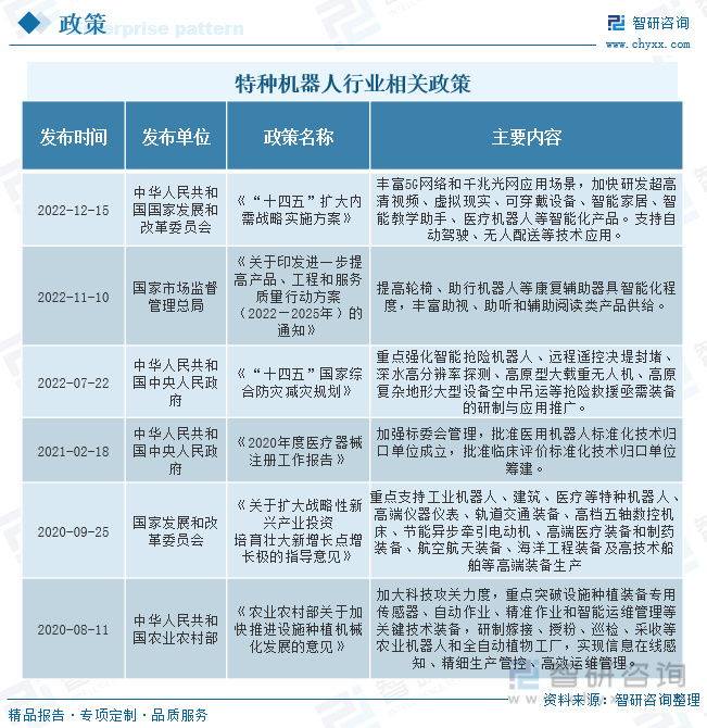
机器人分为三大类型,分别是工业机器人、服务机器人和特种机器人。特种机器人可以代替人在危险、复杂的环境中进行特种作业,因而吸引许多国家和地区对其投入和支持。在我国,为了推动特种机器人的发展,相关部门发布一系列政策,例如在2022年中华人民共和国国家发改委和改革委员会发布的《“十四五”扩大内需战略实施方案》中,提到要加快研发智能教学助手、医疗机器人等智能化产品。同年11月,在《关于印发进一步提高产品、工程和服务质量行动方案(2022—2025年)的通知》中,提高轮椅、助行机器人等康复辅助器具智能化程度,丰富助视、助听和辅助阅读类产品供给。7月,中华人民共和国中央人民政府发布的《“十四五”国家综合防灾减灾规划》中,重点强化智能抢险机器人、远程遥控决堤封堵、深水高分辨率探测、高原型大载重无人机、高原复杂地形大型设备空中吊运等抢险救援亟需装备的研制与应用推广。

二、发展现状:特种机器人应用场景广泛,其需求量保持较高的增长态势

特种机器人是应用于专业领域,一般由经过专门培训的人员操作或使用的,辅助和/或代替人执行任务的机器人。近年来,随着科学技术的飞速发展,特种机器人的发展非常迅速,新的机型不断问世;整机性能不断提高;应用领域越来越广泛,已经涉及到军用、医疗、物流、农业、护理、康复、电力、建筑、救援等领域。

众所周知,军用机器人已经在战场上发挥了重要的作用,这主要是因为军用机器人能代替士兵完成许多特殊和危险的军事任务。随着计算机技术、大规模集成电路、人工智能、机器视觉、传感技术飞速发展,军用机器人具备更多的作战功能,国家将加强这一领域的研发投入,在特种机器人的市场结构中,其占比有望进一步提高。数据显示,2021年军事应用机器人占比达到了71%,其次,极限作业机器人占比达到了23%,应急救援机器人相对较小,占比达到了6%。

我国作为机器人领域全球第一应用大国,对特种机器人的市场需求潜力巨大,据统计,在2017-2021年间,我国特种机器人需求量呈现逐年上升的状态,从2017年的10630台增加到2021年的26856台。需求量的增加将会刺激特种机器人产量的增长,在2017-2021年间,我国特种机器人产量也处于较高的增长状态,在2017年其产量只有9570台,到了2021年特种机器人产量达到了25075台的高峰。随着国内市场对特种机器人需求的增长,国内特种机器人行业产能利用率未来几年将呈现较高水平。

由于我国地域广阔、气候多变、地质情况复杂,在军事应用、治安维护、抢险救灾、高空作业等高危场景中,特种机器人发挥着越来越重要的作用,此外,随着遥感技术、无人驾驶、5G等技术的迅速发展,特种机器人的相关技术能够得到明显提升,各种类型产品相应出现,有利于特种机器人市场规模的快速增长。据统计,我国特种机器人市场规模在2017-2021年间处于不断增长的状态,在2021年其市场规模为90.7亿元,较2020年上升了36.4%。

根据上文数据可知,军事应用机器人是我国应用较为广泛的特种机器人,目前的军用机器人大多是遥控和半自主控制的,其智能化和自主能力相对较低,这是制约无人地面战斗平台实战使用的瓶颈因素。因此,特种机器人技术还有待于进一步提高。从专利申请量来看,在2017-2021年间,我国特种机器人的专利申请量整体呈现上浮趋势,2021年其专利申请量达到了153项,2022年1-10月为62项,虽然从近两年来看,特种机器人的专利申请量处于小幅下降趋势,但整体上,特种机器人技术处于成长期,未来趋势仍然向好发展。

三、企业格局:企业营业收入上升幅度明显,研发投入的费用不断升高

随着特种机器人产业的发展,行业市场竞争的程度日益加剧,其中,亿嘉和主要从事特种机器人产品的研发、生产、销售及相关服务;中信重工拥有国内领先的特种机器人研发及产业化基地,为中国特种机器人行业龙头企业。从企业营业收入来看,在2017至2021年间,亿嘉和营业收入逐年上涨,机器人作为该公司的主营业务产品,占总营业收入的比重较高,整体营业收入处于不断上升状态;中信重工营业收入整体上处于向上攀升的趋势,而机器人营业收入(包括智能装备板块)整体呈现下降状态。

从毛利率来看,在2017-2021年间,亿嘉和,中信重工两家企业毛利率均有不同程度的下降,2021年亿嘉和毛利率降至59.92%,主要系产品销售结构的变化、叠加原材料价格上涨等因素的影响,但其机器人的毛利率从2017年的63.41%上升至2021年的64.67%;中信重工受营业成本增加的影响毛利率降至20.94%,机器人的毛利率从2017年的44.85%降至2021年的35.29%。

从企业研发投入来看,亿嘉和在2018-2021年间,研发投入从2018年的0.46亿元增加到2021年的1.79亿元,占总营业收入的比重自2019年开始呈现上升趋势,到2021年研发投入占总营业收入的比重达到了13.93%,中信重工研发投入从2018年的3.48亿元增加到2021年的5.17亿元,占总营业收入的比重在6.68%到7.41%间徘徊,总体处于平稳状态。特种机器人行业需加大研发投入,掌握核心零部件的研发与生产能力,提高行业整体竞争水平。

四、发展趋势:关键核心技术的逐步突破,特种机器人行业迎来需求爆发的机遇期

1、特征机器人市场需求增加,国家政策不断推动产品拓展

由于我国地域广阔、气候多变、地质情况复杂、社会发展多元化特征明显,在应对各种自然灾害、公共安全事件中,特种机器人可以代替人们在危险、复杂的环境中进行危险作业,因而人们对特种机器人有着突出的需求,其应用市场持续扩展。在2021年发布的《“十四五”机器人产业发展规划》中,提到面向制造业、采矿业、建筑业、农业等行业,以及家庭服务、公共服务、医疗健康、养老助残、特殊环境作业等领域需求,聚集优势资源,重点推进工业机器人、服务机器人、特种机器人重点产品的研制及应用,拓展机器人产品系列,提升性能、质量和安全性,推动产品高端化智能化发展。随着各种行业逐步释放对特种机器人应用需求,我国政府对机器人的产业重视程度不断提升。

2、关键技术逐渐突破,智能化趋势明显

当前,随着特种机器人应用领域不断拓展,所处的环境变得更为复杂与极端,传统的编程式、遥控式机器人由于程序固定、响应时间长等问题,难以在环境快速改变时作出有效的应对。随着传感技术、仿生与生物模型技术、生机电信息处理与识别技术不断突破,特种机器人已逐步实现“感知-决策-行为-反馈”的闭环工作流程,在某些特定场景下,具备了初步的自主能力,与此同时,加速新型材料在特种机器人领域的使用和普及,提高特种机器人对环境的适应能力。随着核心技术的不断突破,特种机器人对环境的适应程度不断增强,能够有效的在复杂的环境中做出相应的改变,进而推动特种机器人在众多行业领域都具有广阔的发展前景。

以上数据及信息可参考智研咨询(www.chyxx.com)发布的《2023-2029年中国特种机器人行业市场调查研究及未来趋势预测报告》。智研咨询是中国产业咨询领域的信息与情报综合提供商。公司以“用信息驱动产业发展,为企业投资决策赋能”为品牌理念。为企业提供专业的产业咨询服务,主要服务包含精品行研报告、专项定制、月度专题、可研报告、商业计划书、产业规划等。提供周报/月报/季报/年报等定期报告和定制数据,内容涵盖政策监测、企业动态、行业数据、产品价格变化、投融资概览、市场机遇及风险分析等。

Notice: Undefined index: comment_module in /www/wwwroot/gbsrobot.com/html/file/cache/tpl/default/mobile/chip-comment.php on line 1
回到
顶部